Verhuizing oud: Difference between revisions
From RevSpace
| Line 44: | Line 44: | ||
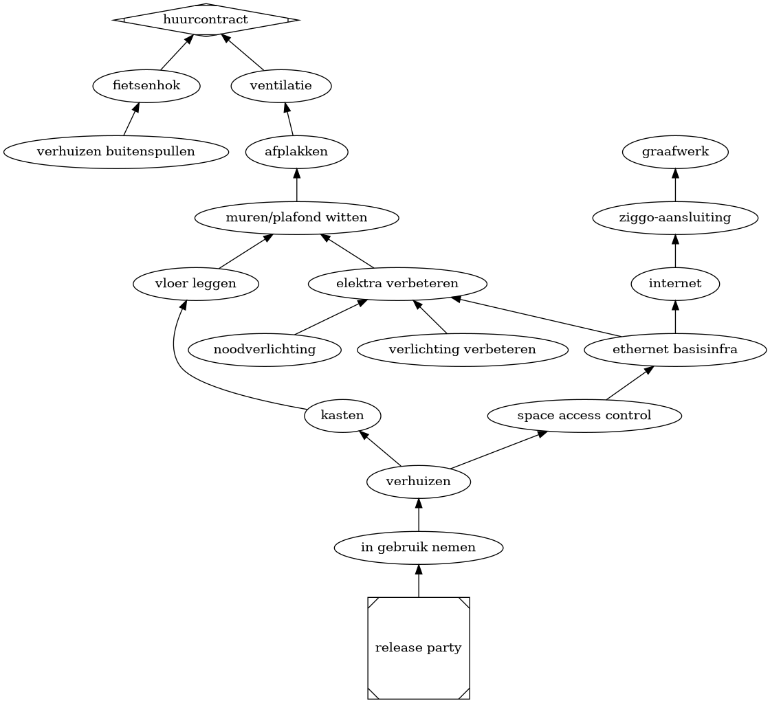
huurcontract [shape=Mdiamond] | huurcontract [shape=Mdiamond] | ||
"release party" [shape=Msquare] | |||
} | } | ||
</graphviz> | </graphviz> | ||
Revision as of 22:07, 18 July 2012
| Project Verhuizing | |
|---|---|
| Status | Initializing |
| Contact | Board |
| Last Update | 2012-07-18 |
Intro
In de komende maanden zal RevSpace verhuizen naar een nieuwe lokatie. Het pand aan de Binckhorstlaan, waar de space zo ongeveer sinds de oprichting heeft gezeten moet eind december 2012 leeg worden opgeleverd.
Spoorlaan
Zoals het er nu uit ziet gaat de space verhuizen naar een nieuwe lokatie aan de Spoorlaan in Den Haag. Op deze pagina gaan we de planning van de verhuizing proberen bij te houden en te coordineren.
Dependencies
