Verhuizing oud: Difference between revisions
From RevSpace
No edit summary |
|||
| Line 22: | Line 22: | ||
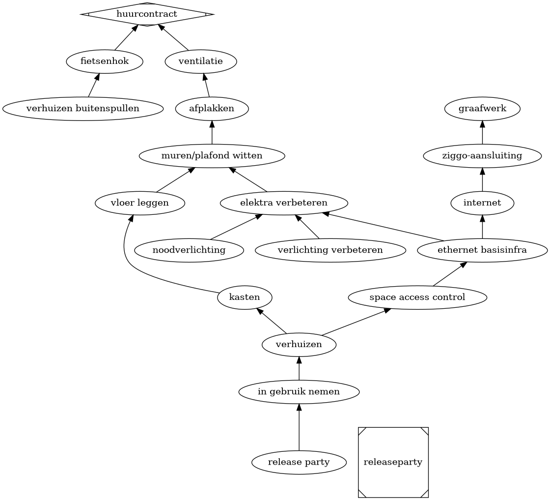
afplakken -> ventilatie; | afplakken -> ventilatie; | ||
"muren/plafond witten" -> afplakken; | "muren/plafond witten" -> afplakken; | ||
"vloer leggen" -> "muren/plafond witten"; | |||
kasten -> | kasten -> "vloer leggen"; | ||
verhuizen -> kasten; | verhuizen -> kasten; | ||
"in gebruik nemen" -> verhuizen; | |||
"release party" -> "in gebruik nemen"; | |||
" | "elektra verbeteren" -> "muren/plafond witten"; | ||
noodverlichting -> " | noodverlichting -> "elektra verbeteren"; | ||
"verlichting verbeteren" -> " | "verlichting verbeteren" -> "elektra verbeteren"; | ||
"ziggo aansluiting" -> graafwerk; | "ziggo-aansluiting" -> graafwerk; | ||
internet -> "ziggo aansluiting"; | internet -> "ziggo-aansluiting"; | ||
"ethernet | "ethernet basisinfra" -> internet; | ||
"ethernet | "ethernet basisinfra" -> "elektra verbeteren" | ||
"space access control" -> "ethernet | "space access control" -> "ethernet basisinfra"; | ||
verhuizen -> "space access control"; | verhuizen -> "space access control"; | ||
fietsenhok -> huurcontract; | fietsenhok -> huurcontract; | ||
"verhuizen | "verhuizen buitenspullen" -> fietsenhok; | ||
huurcontract [shape=Mdiamond] | huurcontract [shape=Mdiamond] | ||
Revision as of 22:07, 18 July 2012
| Project Verhuizing | |
|---|---|
| Status | Initializing |
| Contact | Board |
| Last Update | 2012-07-18 |
Intro
In de komende maanden zal RevSpace verhuizen naar een nieuwe lokatie. Het pand aan de Binckhorstlaan, waar de space zo ongeveer sinds de oprichting heeft gezeten moet eind december 2012 leeg worden opgeleverd.
Spoorlaan
Zoals het er nu uit ziet gaat de space verhuizen naar een nieuwe lokatie aan de Spoorlaan in Den Haag. Op deze pagina gaan we de planning van de verhuizing proberen bij te houden en te coordineren.
Dependencies
